best365中国官方网站(以下简称采购人)拟对大兴校区2号公寓室内设施维修改造项目、海淀校区食堂油烟系统环保升级改造项目的竣工结算审核服务项目以比选方式进行择优选定供应商,现邀请各合格供应商前来参加报价比选。
一、基本情况
1.项目名称:best365中国官方网站大兴校区2号公寓室内设施维修改造和海淀校区食堂油烟系统环保升级改造等俩项目的竣工结算审核服务
2.采购人名称:best365中国官方网站
采购人地址:北京市海淀区清河西三旗
采购人联系方式:010-69201145,13693609225
3. 工程项目基本情况:
大兴校区2号公寓室内设施维修改造项目:本项目建筑面积5927平方米,地上5层,主要施工内容包括:(1)将现有木门更换为钢质防火门。(2)室内墙顶面粉刷白色内墙涂料。(3)更换阳台门联窗。(4)更换暖气片及供暖水管。(5)环境改造包括室内和楼梯楼道墙顶面重新粉刷。(6)卫生间拆除项目、新做防水、铺贴防滑地砖、粘贴墙面瓷砖、更换吊顶、更换洁具、更换污水管道、更换照明灯具、更换镜子。(7)楼道和楼梯间更换墙裙磁砖,墙裙上部及顶棚粉刷白色内墙涂料,灯具更换,楼道门更换,楼梯栏杆扶手重新刷漆。该项目在施工过程中存在多处施工工艺和用材变更,具体施工清单和参照招标、施工合同文件同现场施工内容逐一核对。
海淀校区食堂油烟系统环保升级改造项目:将原有旧油烟净化器拆除,更换新型油烟净化器,经过升级改造处理后满足新的油烟排放标准。该项目变更较少,比较大的变动主要涉及施工方针对海淀校区现有风机功率不足问题更新安装了两台7.5千瓦大功率风机,属于额外赠送项目。
4.结算审核服务范围及职责:大兴校区2号公寓室内设施维修改造项目、海淀校区食堂油烟系统环保升级改造项目的所有结算审核服务。
5.主要职责内容:主要包括但不限于完成合同约定工程及设备采购项目的竣工结算审核工作,出具正式的结算审核报告,对项目竣工结算审核报告内容的真实性、有效性负责。
6.结算审核服务期:自大兴校区2号公寓室内设施维修改造项目、海淀校区食堂油烟系统环保升级改造项目施工资料和竣工结算资料送审之日起一个月内审核完毕,提交正式的结算审核报告(计划送审日期为:2023年11月8日)。
7.资金来源:财政资金;资金已落实
8.结算审核服务项目工程计划总投资:约人民币445万元。大兴校区2号公寓室内设施维修改造项目约人民币355万元,海淀校区食堂油烟系统环保升级改造项目约人民币90万元。
结算审核服务费采购预算控制价:5万元(含)以内
9.项目地点:本项目主要涉及大兴、海淀、通州三个校区
10.采购方式:比选
二、参与本项目供应商的资格及项目部人员资格要求
1.供应商须在中华人民共和国境内注册,具备独立法人资格,能够独立承担民事责任,且依法取得营业执照,具有从事造价咨询的经营范围;
2.供应商须遵守国家有关法律、法规、规章和中央及地方政府采购有关的规定,具有良好的商业信誉和健全的财务会计制度;
3.供应商须具有良好的商业信誉及经营状况,近三年内没有处于被责令停业,财产被接管、冻结,破产状态;近三年内没有骗取中标和严重违约的问题;
4.供应商不能被列入“信用中国”网站(www.creditchina.gov.cn)和中国政府采购网(www.ccgp.gov.cn)失信被执行人、重大税收违法案件当事人名单、政府采购严重违法失信行为记录名单
5.拟任命的项目负责人应具备注册造价工程师资格。
三、报价资料内容及报送要求
1.报价资料内容(包括但不限于):(1)营业执照复印件(2)资信证明复印件(3)项目负责人任职证书复印件(4)报价清单(5)针对本项目的结算审核工作方案(6)报价供应商认为需要报送的其他材料。
上述材料复印件均须加盖单位公章。
2.报送方式
需提供电子版和加盖公章的纸质版文件。
供应商须将所有文件资料转换为PDF格式,以电子版方式报送。报送地址:添加“13693609225”微信号,添加成功后进行报送,添加时请备注公司名称、联系人姓名。
纸质版材料采用快递方式,地址:北京市大兴区清源路北 best365中国官方网站,联系人刘兆佳,电话13693609225
3.资料文件报送截止时间:2023年11月3日下午16:00前。
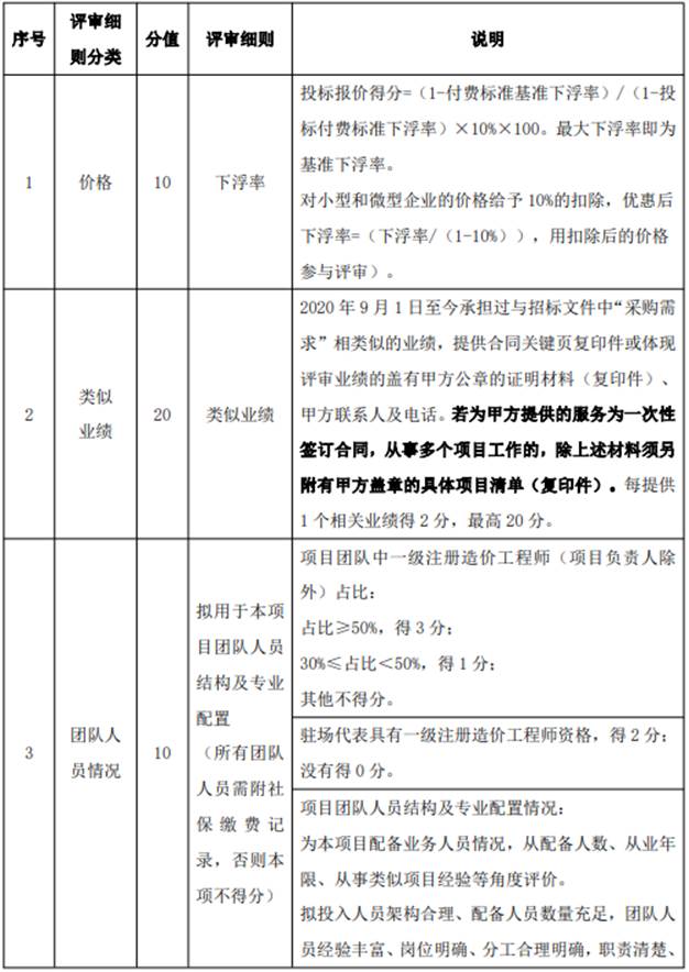
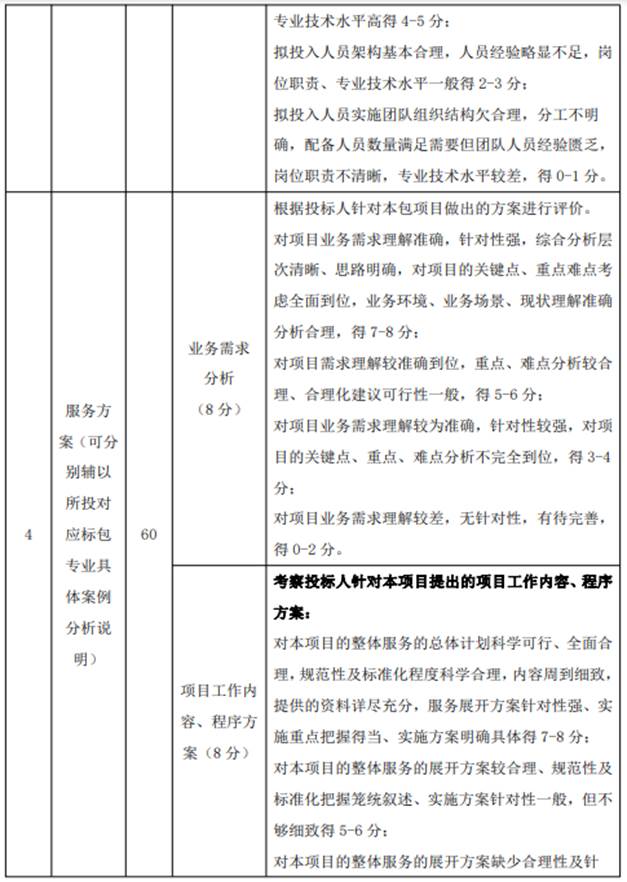
四、评分标准




五、拟签订的合同文本
详见附件1
六、“阳光项目工程”建设的承诺书
详见附件2
附件1
合同编号:
建设工程造价咨询合同
建设工程造价咨询合同
第一部分 建设工程造价咨询合同
best365中国官方网站(以下简称甲方)与 (以下简称乙方)经过双方协商一致,签订本合同。
一、 甲方委托乙方为以下项目提供建设工程造价咨询服务:
1.项目名称: 项目
2.服务类别:结算审核
二、 本合同的措词和用语与所属建设工程造价咨询合同条件及有关附件同义。
三、 下列文件均为本合同的组成部分:
1. 建设工程造价咨询合同标准条件;
2. 建设工程造价咨询合同专用条件;
3. 建设工程造价咨询合同执行中共同签署的补充与修正文件。
四、 乙方同意按本合同规定,承担本合同专用条件中议定范围内的建设工程造价咨询业务。
五、 甲方同意按照本合同规定的期限、方式、币种、额度向乙方支付酬金暂定 元(人民币 )。
六、 本合同的建设工程造价咨询业务自2023年11月 日开始实施,至2023年11月 日完成。
七、 本合同一式二份,甲方执一份,乙方执一份,具有同等法律效力。
甲方:(盖章)best365中国官方网站 乙方:(盖章)
法定代表人或委托代理人:
法定代表人或委托代理人:
住所:
开户银行:北京银行前门文创支行
地址:北京市海淀区清河西三旗 开户银行:
帐 号:01090316800120111009472 帐 号:
邮政编码: 邮政编码:
电 话: 010-69243164 电 话:
传 真: 010-69267357 传 真:/
电子信箱: 电子信箱:
年 月 日 年 月 日
第二部分 建设工程造价咨询合同标准条件
词语定义、适用语言和法律、法规
第一条下列名词和用语,除上下文另有规定外具有如下含义。
1.“甲方”是指委托建设工程造价咨询业务和聘用工程造价咨询单位的一方,以及其合法继承人。
2.“乙方”是指承担建设工程造价咨询业务和工程造价咨询责任的一方,以及其合法继承人。
3.“第三人”是指除甲方、乙方以外与本咨询业务有关的当事人。
4.“日”是指任何一天零时至第二天零时的时间段。
第二条建设工程造价咨询合同适用的是中国的法律、法规,以及专用条件中议定的部门规章、工程造价有关计价办法和规定或项目所在地的地方法规、地方规章。
第三条建设工程造价咨询合同的书写、解释和说明,以汉字为主导语言。当不同语言文本发生不同解释时,以汉语合同文本为准。
乙方的义务
第四条向甲方提供与工程造价咨询业务有关的资料,包括工程造价咨询的资质证书及承担本合同的专业人员名单、咨询、预算审核工作计划等,并按合同专用条件中约定的范围实施咨询及项目竣工结算审核业务。
第五条乙方在履行本合同期间,向甲方提供的服务包括正常服务、附加服务和额外服务。
1.“正常服务”是指双方在专用条件中约定的工程造价咨询和结算审核服务工作;
2.“附加服务”是指在“正常服务”以外,经双方书面协议确定的附加服务;
3.“额外服务”是指不属于“正常服务”和“附加服务”,但根据合同标准条件第十三条、第二十条和第二十二条的规定,乙方应增加的额外工作量。
第六条在履行合同期间或合同规定期限内,不得泄漏与本合同规定业务活动有关的保密资料。
甲方的义务
第七条甲方应负责与本建设工程造价咨询及项目结算审核业务有关的的协调,为乙方工作提供外部条件。
第八条甲方应当在约定的时间内,免费向乙方提供与本项目咨询业务有关的资料。
第九条甲方应当在约定的时间内就乙方书面提交并要求做出答复的事宜做出书面答复。乙方要求第三人提供有关资料时,甲方应负责转达及资料转送。
第十条甲方应当授权胜任本咨询业务的代表,负责与乙方联系。
乙方的权利
第十一条 甲方在委托的建设工程造价咨询业务范围内,授予乙方以下权利:
1. 乙方在咨询过程中,如甲方提供的资料不明确时可向甲方提出书面报告。
2.乙方在咨询过程中,有权对第三人提出与本咨询业务有关的问题进行核对或查问。
3.乙方在咨询过程中,有到工程现场勘察的权利。
委托人的权利
第十二条 甲方有下列权利:
1. 甲方有向乙方询问工作进展情况及相关的内容。
2. 甲方有权阐述对具体问题的意见和建议。
3. 当甲方认定咨询专业人员不按咨询合同履行其职责,或与第三人串通给甲方造成经济损失的,甲方有权要求更换咨询专业人员,直至终止合同并要求乙方承担相应的赔偿责任。
咨询人的责任
第十三条 乙方的责任期即建设工程造价咨询合同有效期。如因非乙方的责任造成进度的推迟或延误而超过约定的日期,双方应进一步约定相应延长合同有效期。
第十四条 乙方责任期内,应当履行建设工程造价咨询合同中约定的义务,因乙方的单方过失造成经济损失,应当按甲方的实际损失向甲方进行赔偿。乙方因履行本合同产生对甲方赔偿责任的,累计赔偿总额不应超过咨询服务酬金总额(除去税金)。
第十五条 乙方对甲方或第三人所提出的问题2日内无法核对或答复,导致合同不能全部或部分履行,乙方应承担责任。
第十六条 乙方向甲方提出赔偿要求不能成立时,则应补偿由于该赔偿或其他要求所导致甲方的各种费用的支出。
委托人的责任
第十七条 甲方应当履行建设工程造价咨询合同约定的义务,如有违反应当承担违约责任,赔偿给乙方造成的损失。
合同生效、变更与终止
第十八条 本合同自双方签字盖章之日起生效。
第十九条 由于甲方或第三人的原因使乙方工作受到阻碍或延误以致增加了工作量或持续时间,则乙方应当将此情况与可能产生的影响及时书面通知甲方。由此增加的工作量视为额外服务,完成建设工程造价咨询工作的时间应当相应延长,并得到额外的酬金。
第二十条 当事人一方要求变更或解除合同时,则应当在变更前14日内通知对方;因变更或解除合同使一方遭受损失的,应由责任方负责赔偿。
第二十一条 乙方由于非自身原因暂停或终止执行建设工程造价咨询业务,由此而增加的恢复执行建设工程造价咨询业务的工作,应视为额外服务,有权得到额外的时间和酬金。
第二十二条变更或解除合同的通知或协议应当采用书面形式,新的协议未达成之前,原合同仍然有效。
咨询业务的酬金
第二十三条 正常的建设工程造价咨询业务,附加工作和额外工作的酬金,按照建设工程造价咨询合同专用条件约定的方法计取,并按约定的时间和数额支付。
第二十四条 如果甲方在规定的支付期限内未支付建设工程造价咨询酬金,自规定支付之日起,应当向乙方补偿应支付的酬金利息。利息额按规定支付期限最后一日银行活期贷款乘以拖欠酬金时间计算。
第二十五条 如果甲方对乙方提交的支付通知书中酬金或部分酬金项目提出异议,应当在收到支付通知书两日内向乙方发出异议的通知,但甲方不得拖延其无异议酬金项目的支付。
第二十六条支付建设工程造价咨询酬金所采用的货币币种、汇率由合同专用条件约定。
其 他
第二十七条因建设工程造价业务的需要,乙方在合同约定外的外出考察、经甲方书面同意,其所需费用由甲方负责。
第二十八条乙方如需外聘专家协助,在委托的建设工程造价咨询业务范围内其费用由乙方承担;在委托的建设工程造价咨询业务范围以外经甲方书面认可的费用由甲方承担。
第二十九条未经对方的书面同意,各方均不得转让合同约定的权利和义务。
第三十条除甲方书面同意外,乙方及咨询专业人员不应接受建设工程造价咨询合同约定以外的与工程造价咨询项目有关的任何报酬。乙方不得参与可能与合同规定的与甲方利益相冲突的任何活动。
合同争议的解决
第三十一条因违约或终止合同而引起的损失和损害的赔偿,甲方与乙方之间应当协商解决;如未能达成一致,可提交有关主管部门调解;协商或调解不成的,双方均可向甲方所在地人民法院提起诉讼。
第三部分建设工程造价咨询合同专用条件
第三十二条本合同适用的法律、法规及工程造价计价办法和规定:
第三十三条建设工程造价咨询业务范围:
“建设工程造价咨询业务”是指以下服务(B类)类别的咨询业务:
(A类)建设项目可行性研究投资估算的编制、审核及项目经济评价;
(B类)建设工程概算、预算、结算、竣工结(决)算的编制、审核;
(C类)建设工程招标标底、投标报价的编制、审核;
(D类)工程洽商、变更及合同争议的鉴定与索赔;
(E类)编制工程造价计价依据及对工程造价进行监控和提供有关工程造价信息资料等。
第三十四条双方约定的甲方应提供的建设工程造价咨询材料及提供时间:甲方应于本合同签订之日起30个工作日内提供项目立项批文及项目批准建设等有关文件;工程招、投标文件资料,包括招标文件、工程设计施工图纸、投标文件、中标通知书、工程合同、协议、补充协议等;工程施工文件资料,包括开竣工验收报告、工程竣工图纸、施工组织设计方案、工程变更洽商资料;工程结算资料等。
第三十五条甲方应在 3日内对乙方书面提交并要求做出答复的事宜做出书面答复。
第三十六条甲方同意按以下的计算方法、支付时间与金额,支付乙方的正常服务酬金:
本次工程结算审核项目造价咨询费依据北京市建设工程造价管理协会《北京市建设工程造价咨询参考费用》文件计取,细则如下:
(1)工程结算审查咨询费用,按附件一的表内序号5.2中的方法据实结算;
(2)工程结算审查咨询费用在乙方、施工企业和建设单位三方定案后,乙方须先行向甲方开具等额增值税专用发票(提供发票为本合同明确约定的造价咨询服务费支付条件),甲方在收到上述发票后十日内支付给乙方。
第三十七条双方同意用人民币支付酬金,按汇率计付。
第三十八条建设工程造价咨询合同在履行过程中发生争议,甲方与乙方应及时协商解决;如未能达成一致,可提交有关主管部门调解;协商或调解不成的,按下列第二种方式解决:
(一)提交北京市仲裁委员会仲裁;
(二)依法向甲方所在地人民法院起诉;
违约一方应当承担对方支出的诉讼费、仲裁费、律师、差旅费等为解决争议而发生的费用。
第三十九条附加协议条款: 无。