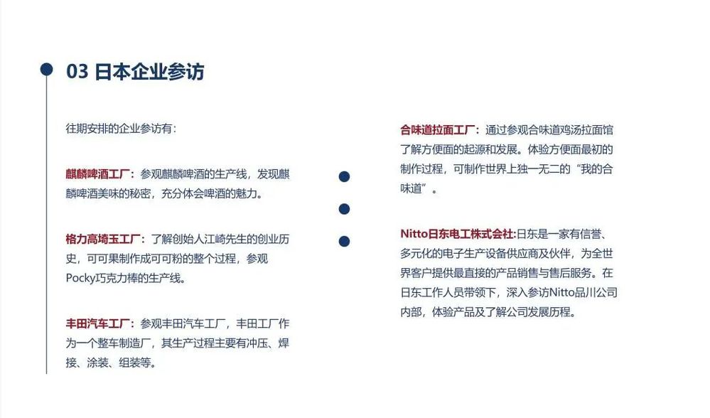
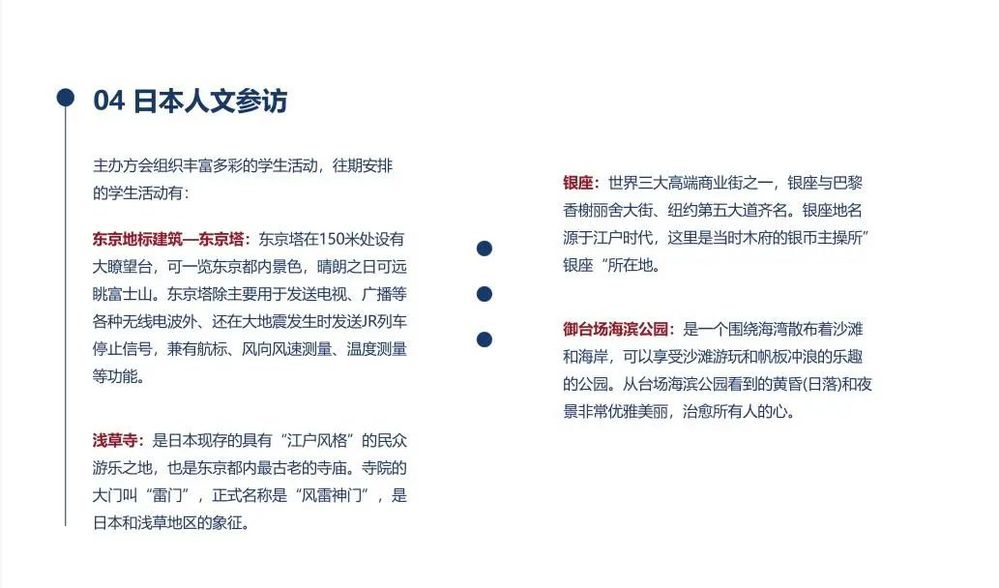
为了拓展学生的全球视野,提高学生跨文化交流能力,培养具有国际竞争力的人才,学校积极发展对外交流合作,搭建学生国际交流学习平台。为学生在校期间出国进行校际交流、短期研学、冬夏令营等提供丰富多元的选择。

6月,taptap点点官方网站将推出日本知名大学访学项目,给更多学子提供到国际顶尖学府交流学习的机会,帮助学生拓宽视野,一起来看看吧!
东京大学

01 学校简介
东京大学,简称东大,诞生于1877年,是一所本部位于日本东京都文京区的综合性国立大学。由“东京开成学校”与“东京医学校”在明治维新期间合并改制而成,初设法学、理学、文学、医学四个学部和一所大学预备学校,是日本第一所国立综合性大学。
2024年QS世界排名第28位,亚洲第4位。
02 项目介绍
为了让中国大学生有机会在世界一流的名校访学和名企参访,全球顶尖大学东京大学举办访学项目。东京大学主办部门开设精选课程、举办结业比赛、为每位学员颁发结业证书、教授推荐信,为结业比赛获胜团队颁发优秀学员证明。
03 项目时间
2024年7月14日-7月21日
04 课程主题
项目将面向学生开设“创造性教育项目(艺术、科技、人文、自然等)”主题课程。每个课程均由该领域的东大教授或高级讲师执教。
05 项目内容

以上日程基于往期课程,仅供参考。实际日程可能有调整,以最终课程安排为准。




06 项目收获

项目结束后,主课教授将在结业仪式上为每位学员颁发结业证书和推荐信,既是对学员项目顺利结业的认可,也是作为对此次海外访学经历的证明。推荐信在学员日后的留学、求职中起到不可或缺的加分作用。
主课教授将根据结业比赛的表现,评出优胜小组,并在结业仪式上对最佳小组的成员签发优秀学员证明。


早稻田大学

01 学校简介
早稻田大学,简称早大,是日本极负盛名的世界顶尖学府。1882年,伴随“学问要独立”的宣言,由日本首相大隈重信创立,是日本历史最悠久的综合学术机构之一。如今作为亚洲最著名的殿堂级私立学府,早大兼容并包,在日本社会发展中发挥着举足轻重的领导先驱作用。早大毕业生人才辈出,世界影响力极强,是二战后日本最多首相毕业的大学,中国共产党主要创始人李大钊、陈独秀,中国国民党主要创始人宋教仁、廖仲恺等亦出身早大。

02 项目介绍
为了让中国大学生有机会在世界一流的名校访学和名企参访,全球知名大学早稻田大学举办「商业与经济」「日语教育与文化」「人工智能与新科技」访学项目。早稻田大学主办部门开设精选课程、举办结业比赛、为每位学员颁发结业证书、教授推荐信,为结业比赛获胜团队颁发优秀学员证明。学员在项目过程中将参与日本百年家族企业、排名第一的教育集团河合塾的实地实习,收获河合塾实习证书、推荐信。
03 项目时间
2024年7月21日-7月28日
04 课程主题
项目将面向学生开设“商业与经济”“人工智能与新科技”等多个主题的访学课程。每个课程均由该领域的早大教授或高级讲师执教。
05 项目内容


以上日程基于往期课程,仅供参考。实际日程可能有调整,以最终课程安排为准。






06 项目收获
结业证书、推荐信:项目结束后,主课教授将在结业仪式上为每位学员颁发结业证书和推荐信,既是对学员项目顺利结业的认可,也是作为对此次海外访学经历的证明。推荐信在学员日后的留学、求职中起到不可或缺的加分作用。
优秀学员证明:主课教授将根据结业比赛的表现,评出优胜小组,并在结业仪式上对最佳小组的成员签发优秀学员证明。
河合塾实习证明、推荐信:实习证明由实习企业签发,证书印有企业标志、实习起止日期、企业负责人签字。顺利完成实习的每一位学员将另外获得实习企业签发的实习推荐信。

从历史遗迹到现代科技
从传统工艺到创新实践
每一天都充满了学习和探索的机会
除了此次日本访学项目
学校将陆续推出更多国际研学项目
助力学生
拓展视野,提升自我
taptap点点官方网站国际研学项目
国际化人才培养 全方位为学生赋能

项目培养内涵
(一)理论加实践 学以致用
剑桥大学、香港理工大学、东京大学、悉尼大学等世界知名院校的特色专业课程学习,课余之外参加各类社会实践活动,学以致用,学生收获的不仅是学识,还有见识。
(二)国际化视野 素质培养
视界决定世界,面对五彩缤纷的大千世界,了解各国的多元文化,广泛涉猎各国历史、文化、艺术等来开阔自己的思维和视野。课堂上积极踊跃、活动中协作合作、在各场头脑风暴中将自己的观点融入其中,实现综合素质全面提升。
(三)全流程赋能 背景提升
与名校教授、行业专家、朋辈精英面对面交流。课程转换、GPA优化、全流程赋能,实现背景能力双提升。
(四)“多边形”人才 丰富履历
本项目致力于培养学生成为具有宽阔的国际化视野、跨文化沟通与交流能力的新型国际化“多边形”人才。海外交流学习不仅能体验国外教育体系、教学风格和学习氛围为人生画卷留下浓墨重彩的一笔,还能充实阅历、丰富履历、锻炼独立自信的人生态度,为今后就业和留学深造奠定基础。

项目优势
结业证书 推荐信函
境外大学主办学院颁发的结业证书、推荐信、成绩认定报告等,丰富履历,为今后的升学和就业赋能。
多维奖金 赋能提升
学校设置各类奖助学金助力学生拓展国际视野,申请通过,颁发的国际交流奖学金证书。
学分银行 学业无忧
参加项目的学生可以用国外课程和评价结果直接转换国内课程成绩或学分。毕业前灵活使用,作为背景提升的依据。
学校组织 全程保障
国内学校、国外学校、学校英国办公室三方全流程保障学生在海外生活和学习,为学生交流学习保驾护航。报名即可获得一次一对一升学指导咨询机会,以及国际班一周雅思课程试听机会。
“微留学”体验 与朋辈精英同行
校际交流不仅能深度体验国外教育模式,浸泡式语言学习环境能让口语能力快速提升,还能通过本次交流活动结交国内外优秀伙伴,缔结深厚友谊,与朋辈精英同行共成长。
报名须知
1. 招生对象:面向全校全日制在读本、专科生报名,不限专业、年级,无语言门槛
2. 参与流程:报名缴费——护照办理——签证办理——出国交流——回国分享
3.详情咨询:国际交流与合作处(图书馆507办公室)
何老师 18487190487


