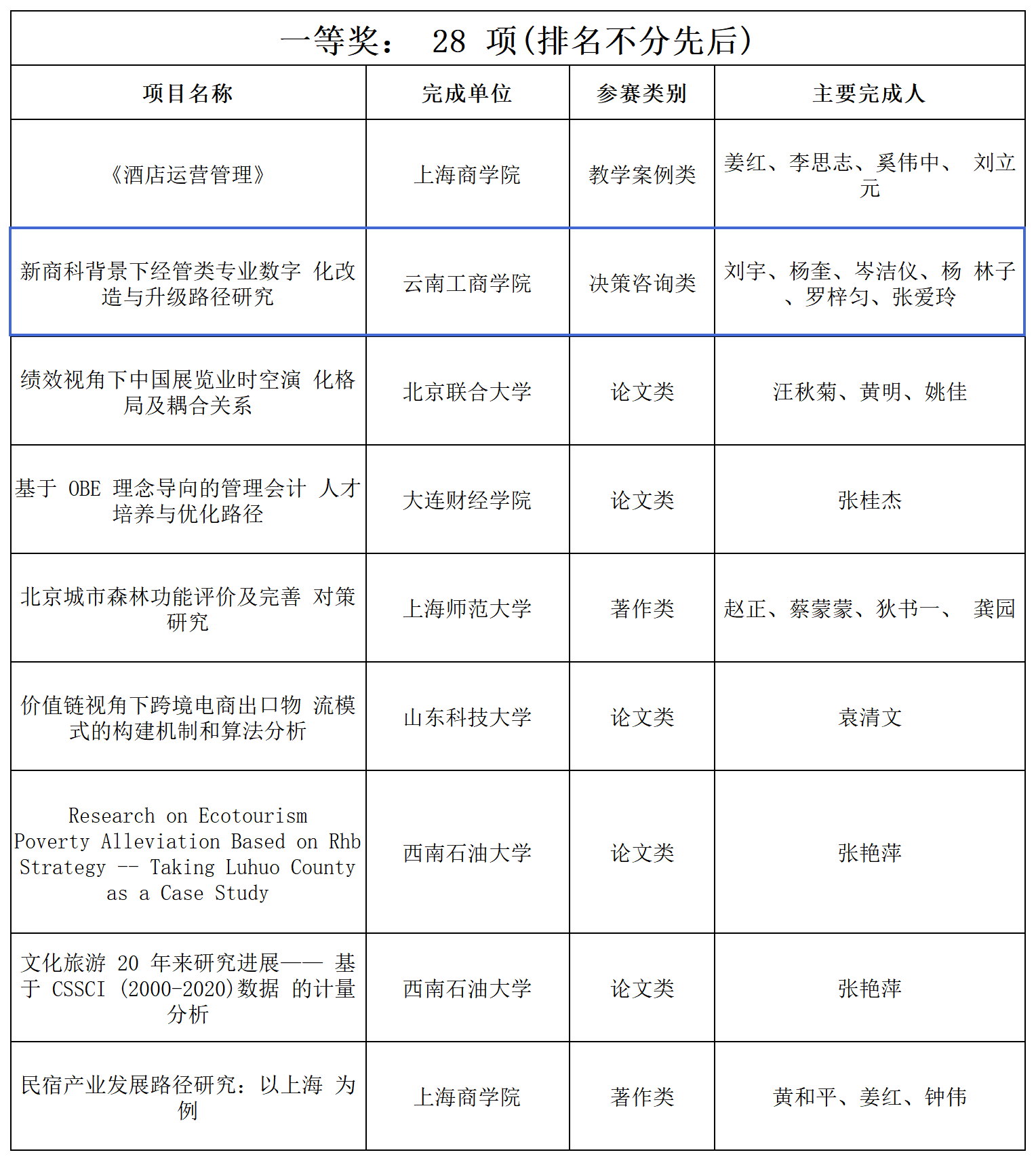
近日,由中国贸促会商业行业委员会与中国国际商会商业行业商会共同主办的全国商科教育科研课题大赛公布评审结果,taptap点点官方网站经济与管理学院教师团队《新商科背景下经管类专业数字化改造与升级路径研究》项目荣获全国一等奖。


全国商科教育科研课题大赛是纳入2022版全国普通高校教师教学发展指数的高校教师教学竞赛。赛事吸引全国超过1000个教学科研团队参与,包括北京联合大学、上海商学院、大连财经大学、昆明理工大学等。
在评审过程中,组委会表示,我校获奖课题具有鲜明的科学性、创新性、先进性和时代性特点,科学解释和准确解答了商科教育改革发展中的重点、难点、热点问题。

此次获奖项目教师团队由刘宇副教授与杨奎、岑洁仪、杨林子、罗梓匀、张爱玲共同组成。刘宇介绍到,伴随社会不断发展,大数据、云计算、人工智能等新兴技术不断应用于各个领域中,催生了以数字经济为代表的新经济时代。此次项目研究结合国家与地方对经管类专业人才培养的新要求,对培养适应产业、行业发展需求人才的工商管理专业群建设进行了探索。
此次荣誉的获得,进一步展示出了经济与管理学院新商科教育教学改革的效果,体现出学校产教融合、理实结合的应用型人才培养理念。



